
2月7日 南京股票配资
在金湾华发商都
一幕热闹的场景吸引了众人的目光
金湾贺新岁 骏彩耀新春
2026金湾春节农文商旅资源
路演推介会
在这里正式开启
本次活动以
“金湾山海阔,六福新春盈” 为主题
重磅推出六大版块
70项新春活动
从田间清甜到艺术雅韵
从山海乐趣到市井甘甜
全面整合农、文、旅、商四大资源
旨在让每位来金湾过春节的朋友
都能在此品味新春的幸福滋味
这场在金湾华发商都开展的路演推介会,堪称新春“官方指南发布会”。
推介会现场
20张特色展台围绕“农产优鲜、文旅精品、非遗匠心、企业优品”展开,平沙蓝莓、红旗蔗糖等农产在现场陈列,金湾艺术中心展览、珠海太空中心科普等项目图文并茂呈现。
路演摊位深受欢迎
路演摊位
20余个精彩节目点燃气氛,抽奖环节派送景区门票、温泉券等福利,这张立体“新春攻略图”,让70项活动亮点一目了然。
路演热推的农产优鲜,藏着金湾最本真的甜。
平沙都市现代化农业园里,255亩蓝莓大棚硕果累累,华农教授团队研发的纯甜品种果径超20毫米,无农药催熟,搭配42亩格桑花与15亩油菜花田,采摘之旅花香伴果香。
平沙现代化农园做路演推介
台创园夏场长农场的草莓、番石榴、圣女果清甜多汁,时令蔬菜可现摘现尝,红灯笼与春联映衬田园风光,定格乡土年味。红旗甜野公社与红旗1970艺术区,以传统工艺延续蔗糖醇甜,重温儿时滋味。
冬春季的夏场长果园
草莓、圣女果大片成熟
路演重点推介的文化活动,尽显雅韵之甜。
金湾艺术中心2月14日至3月31日推出“骏影呈祥”马年展,50余幅佳作融合中西艺术;三大沉浸式展览带你穿越侏罗纪、探索宇宙奥秘。
金湾艺术中心做路演推介
好戏连台贺新春:3月1日珠海粤剧团演绎《唐伯虎点秋香》,3月7日百老汇音乐剧《LIZZIE 丽兹》中文版首演,3月8日梁祝国风音乐会致敬女性,3月21日鑫博脱口秀爆笑开演,还有科普DIY、青少年展演等活动,让大人孩子都能感受文化之甜。
平沙“花田喜事”2月17日至23日(初一至初七)升级焕新,马年打卡点、围炉煮茶、美食市集与30余项“农家乐”,让全家尽兴。
平沙“花田喜事”往期活动
海泉湾温泉洗去疲惫,“平沙雁趣园”“水乡游”尽显生态之美,孖髻山、前锋生态园适合踏青徒步。
珠海太空中心带来航天科普活力,木头冲鹤道花海浪漫出圈,三板村水乡与糖厂文化让乡村漫游满是怀旧韵味。
红旗1970艺术区
华业建国饭店等酒店推出新春套餐,全景客房搭配粤菜、潮汕火锅与免费健身设施;渔村盛宴、泰和味餐厅、海龙宫饭店等特色餐厅,从街头小吃到星级宴席全覆盖。
华业建国饭店(资料图)
“新春护照”集章活动同步启动,集章可抽景区门票、水果礼盒等福利。路演让优质住宿、特色美食与惠民举措触手可及,尽显市井烟火甜。
金湾春节有什么玩?
年货大集、艺术演出、非遗展示
……
多个文旅活动等你来打卡
包你过个
充实快乐的新春佳节!
现在就和小金一起去看看
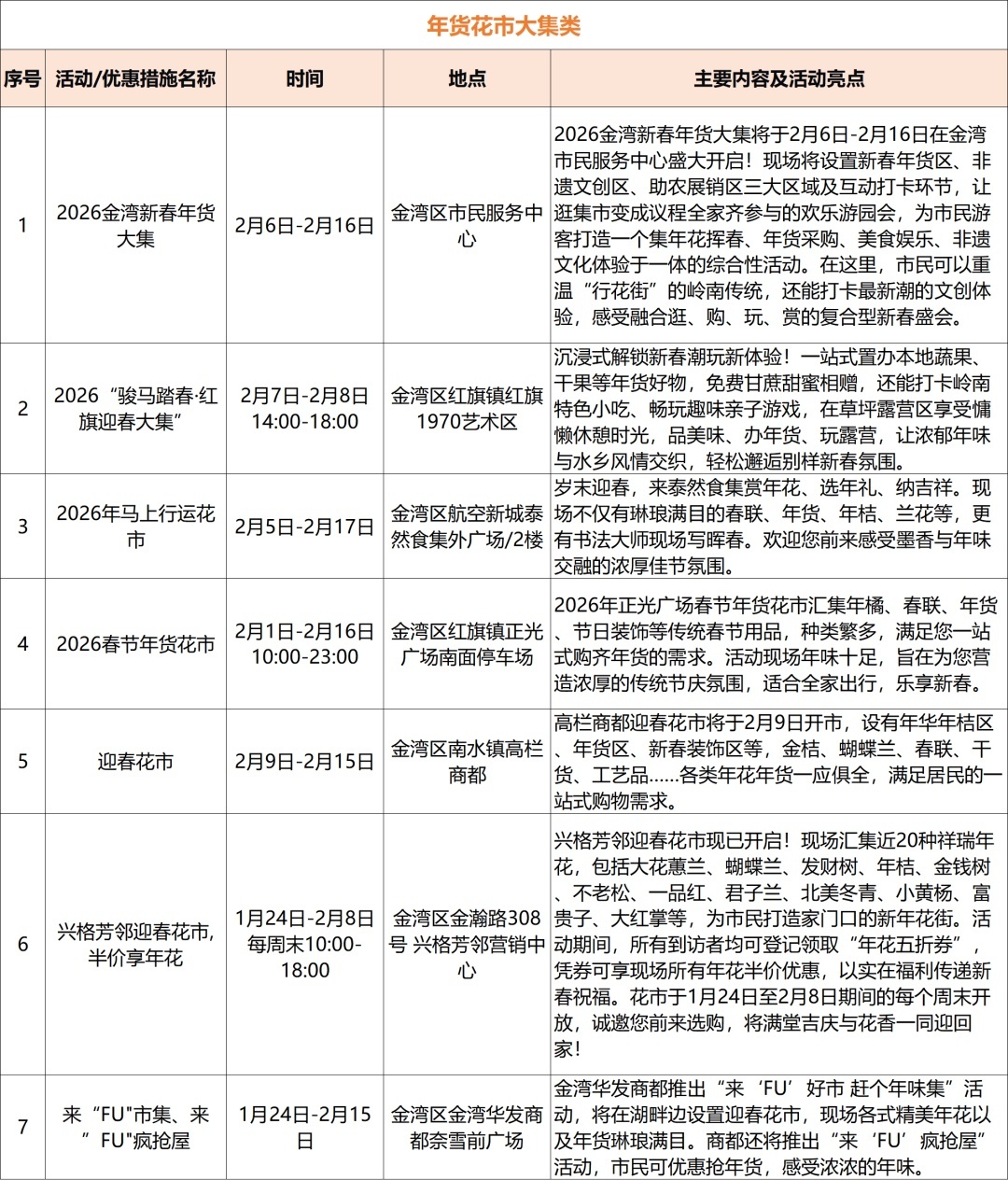
办年货是
春节必不可少的仪式感!
金湾精心筹备了特色年货大集
在这里既能采购地道年礼
又能感受浓浓的岭南年味
开启新年好彩头
➤时间:2月6日-2月16日
➤地点:
金湾区市民服务中心
➤活动简介:
设置新春年货区、非遗国潮文创区、助农展销区三大区域及现场抽奖环节,打造集年花挥春、年货采购、美食娱乐体验于一体的综合性活动。
市民可重 “行花街”岭南传统,打卡新潮文创体验,感受逛、购、玩、赏融合的复合型新春盛会。
点击下图放大查看更多精彩活动↓
湿地游园、滨海狂欢
科技探索、军事体验……
金湾的景区早已备好精彩活动
让你玩得尽兴、乐在其中!
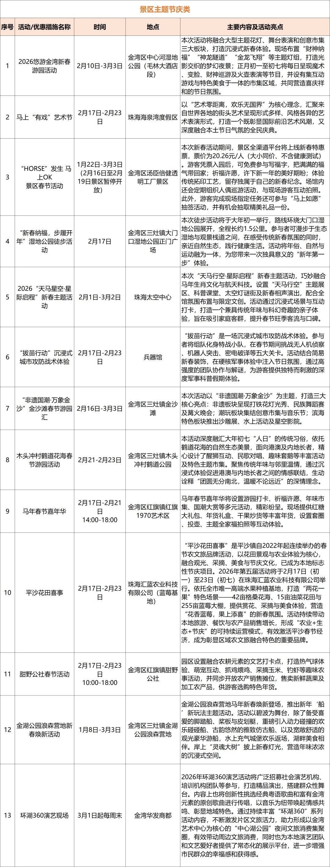
➤时间:2月10日-3月3日
➤地点:
金湾中心河湿地公园
➤活动简介:
融合大型主题花灯、舞台表演和创意市集三大板块。
现场布置“财神纳福”“神龙隧道”“金龙飞翔”等主题灯组,正月初一至初七每日呈现魔术、变脸、“财神”巡游及火壶表演,还有互动游戏与特色美食市集,营造喜庆祥和的节日氛围。
➤时间:2月17日-2月23日
➤地点:
珠海海泉湾度假区
➤活动简介:
以“艺术零距离,欢乐无国界”为核心理念,汇聚世界各地街头艺术,呈现形式多样、风格各异的艺术表演,打造兼具国际前沿艺术风潮与本土节日气氛的全民庆典。
➤时间:1月22日-3月3日(2月16日至2月19日景区暂停开放)
➤地点:
汤臣倍健透明工厂景区
➤活动简介:
推出20.26元/人新春特惠票(大小同价、不含健康测试)。
游客可免费参与写福字、祈福许愿、传统拓印工艺体验,还能参与人偶巡游互动拍照,完成指定任务可参与“马上如愿”抽签抽精美礼品。
➤时间:2月1日-3月2日
➤地点:
珠海太空中心
➤活动简介:
融合马年生肖文化与航天科技,设置“天马行空”主题展区、科普课堂、太空灯谜街及新春相声演出,配合全馆氛围布置与限定文创,打造兼具传统年味与科幻奇趣的亲子体验。
➤时间:2月17日-2月23日
➤地点:
中国兵器馆
➤活动简介:
参与者组队化身特战小队,挑战无人机侦察、机器人突击、密电破译等五大关卡,在硬核军事体验中注入节日氛围,通过团队协作与解谜,获得独特刺激的深度军事科普假期体验。
➤时间:2月16日-3月3日
➤地点:
金沙滩
➤活动简介:
打造三大核心板块——
非遗板块呈现打铁花灯光秀、民族舞蹈赛及篝火晚会;潮玩板块集结创意市集与音乐节;滨海特色板块推出沙雕展、水上活动及星空影院。
➤时间:2月21日-2月23日
➤地点:
木头冲村鹤道花海
➤活动简介:
融汇大年初七“人日”传统习俗,依托鹤道花海自然美景,设计醒狮互动、民歌对唱、趣味套鹅等活动及主题市集,促进港澳与内地长者情感联结,诠释“团圆无分南北,温暖不论远近”理念。
➤时间:2月17日-2月21日(14:00-18:00)
➤地点:
红旗1970艺术区
➤活动简介:
设置游园打卡、祈福许愿、年味市集、国潮大赏等活动,提供红糖大礼包、年货礼盒、干果炒货等年货,还有套圈、投壶、主题全家福拍照等互动体验。
➤时间:2月17日-2月23日
➤地点:
珠海汇蓝农业科技有限公司
➤活动简介:
第五届平沙花田喜事活动,打造“两花一果”特色场景——42亩格桑花海、15亩油菜花田与255亩蓝莓大棚,提供赏花、采摘与美食体验,形成“农业+生态+节庆”运营模式,激活春节经济。
上下滑动查看更多精彩活动↓
想在春节感受高雅艺术?
金湾的
剧场、博物馆、艺术中心
已备好“文化大餐”
音乐会、童话剧、艺术展
轮番上演
让你在浓厚的文化氛围中欢度佳节
➤时间:3月1日
➤地点:
珠海金湾艺术中心
➤活动简介:
江南才子唐伯虎邂逅秋香,化身书童智闯华府,斗智斗勇、妙语连珠,一场啼笑皆非的追爱大戏即将上演!珠海粤剧团倾力打造,原班人马精彩演绎,带你重温经典粤剧的诙谐与浪漫。
➤时间:3月7日
➤地点:
珠海金湾艺术中心
➤活动简介:
百老汇摇滚音乐剧《LIZZIE丽兹》中文版四位角色均由实力派音乐剧女演员演绎,华丽服装与爆发式唱跳交织,90%剧情靠摇滚歌曲推进,以激昂热血的摇滚歌曲讲述美国十大悬案之一。
➤时间:3月8日
➤地点:
珠海金湾艺术中心
➤活动简介:
当弦乐升起,是祝英台破茧成蝶的决绝;当琴键落下,是“九儿”燃尽生命的炽热。本场音乐会,以女性之名,奏响横贯东西的旋律。
这是一场完全属于“她”的音乐叙事。从东方经典到西方名篇,每一个音符都在诉说女性的灵魂图谱。
➤时间:2025年12月-2026年3月
➤地点:
金湾区博物馆
➤活动简介:
介绍从隋朝到清朝的广东状元及其事迹,回顾广东状元的人生轨迹,展示广东状元的功绩,以此体现全社会对知识的尊重,弘扬尊师重教的良好传统。
➤时间:即日起-5月5日(2月14日-23日闭馆)
➤地点:
金湾华发商都D馆
➤活动简介:
《丛林探秘Ⅰ:重返侏罗纪》恐龙主题VR沉浸式体验展、《丛林探秘Ⅱ:熊猫的世界》熊猫主题VR沉浸式体验展、《宇宙猜想·启程》宇宙主题VR沉浸式体验展,三大主题展览同步开启,观众可在场馆内自由漫步,多视角观察与体验,打破传统观展壁垒,带来感官盛宴之旅。
➤时间:2月14日-3月31日
➤地点:
珠海金湾艺术中心
➤活动简介:
为迎接甲午马年新春,金湾艺术中心将于2月14日至3月31日联动艺术家米巧铭举办“跃动金湾 骏影呈祥——马年新春展”,为市民游客带来充满活力与祥瑞气息的新春艺术体验。
上下滑动查看更多精彩活动↓
金湾还特别准备了
非遗展演活动
让你近距离感受传统技艺的魅力
传承匠心福运
➤时间:2月17日9:30-12:00
➤地点:
伟民广场
➤活动简介:
来自三灶镇9个村(社区)的醒狮队伍,以精湛的技艺、生动的表演为群众献上一场视觉与文化的双重震撼,进一步丰富居民的精神文化生活,促进三灶醒狮传承和发展。
上下滑动查看更多精彩活动↓
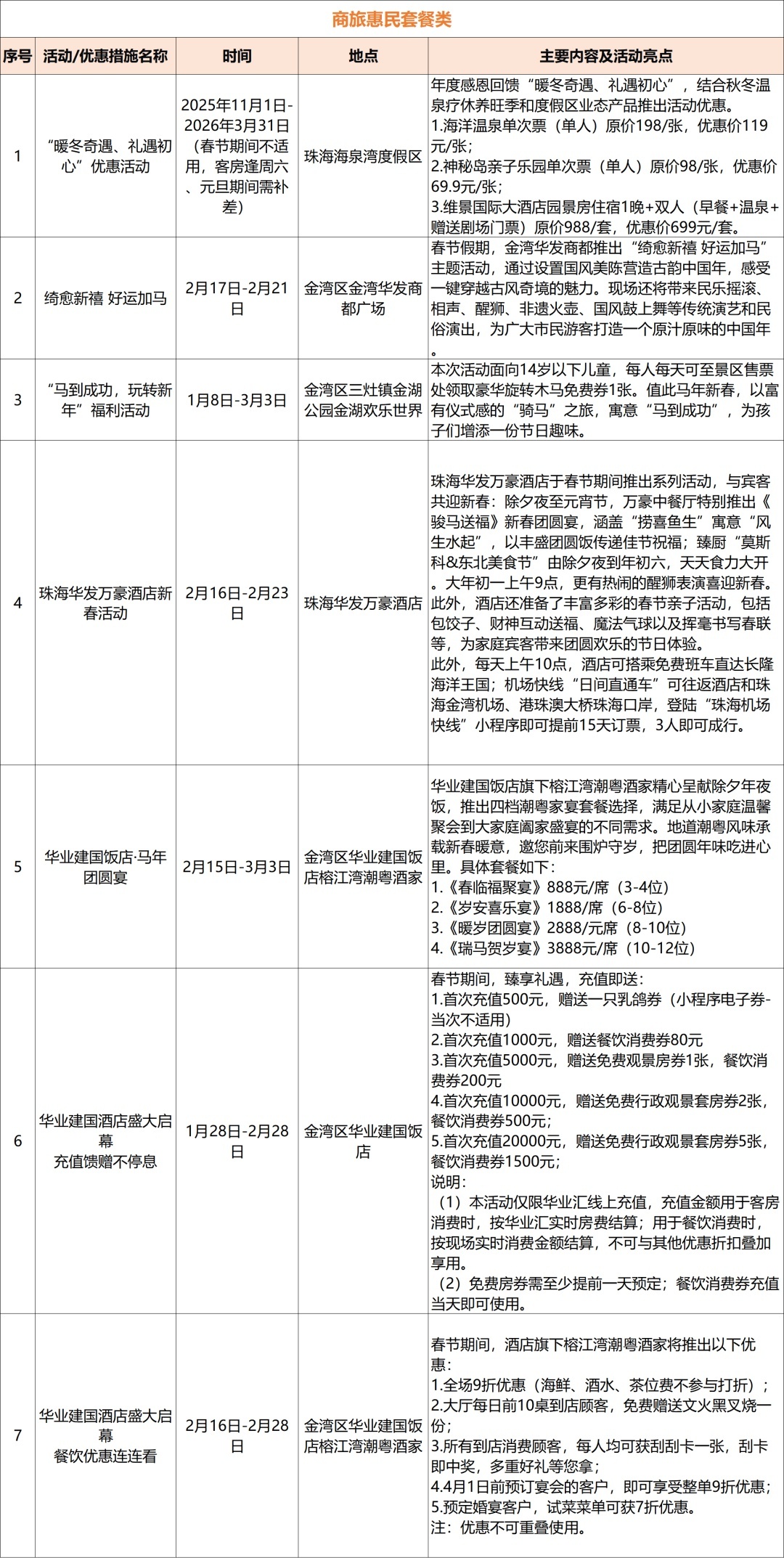
春节出行想省钱又省心?
金湾特别推出商旅惠民套餐
涵盖酒店住宿
餐饮消费等实用福利
用实实在在的优惠
让你的新春之旅
更划算、更舒心
上下滑动查看更多惠民套餐↓
➤时间:2026年春节大年初一
➤地点:
金湾区三灶镇大门口湿地公园正门广场
➤活动简介:
1.5公里徒步路线环绕大门口湿地公园,参与者可漫步生态湿地与观景栈道,在感受新春氛围的同时亲近自然,践行健康生活,体验独具意义的“新年第一步”。
➤时间:
2026年2月1-2月5日(U9组、U11组)
2026年2月7-2月11日(U12组)
➤地点:
珠海索卡体育训练基地
➤活动简介:
本次比赛汇聚了来自全国7个省份的45支球队的队伍。届时,绿茵场上的热血拼搏与青春梦想将共同绽放,竞逐荣耀,见证新一代足球力量的崛起。
➤时间:
2026年2月6日-2月12日
2026年2月27日-3月8日
➤地点:
珠海索卡体育训练基地
➤活动简介:
2026首届未来之星国际青少年足球邀请赛将于2026年寒假重磅开赛,比赛分为第一阶段、第二阶段,将邀请韩国职业梯队、国内各省运会队伍以及“三大球”的参加队伍参与,打造高质量赛事。全国足球菁英齐聚珠海,竞技与文化交融,这是一场不容错过的青少年足球盛会!
➤时间:
2026年2月7日-2月8日
➤地点:
华发保利天和恒跃体育公园
山海为证,年味相伴
70项活动涵盖农文商旅
每一种甜都藏着金湾诚意
港珠澳大桥与黄茅海大桥的交汇点
就是家的方向
这个新年
循着路演指引
相约金湾打卡幸福年!
珠海金湾每周宠粉福利
2026年2月6日
至2026年2月13日
点赞、↪️分享、推荐
「珠海金湾」微信任意文章后
截图发至后台并私信
“我爱金湾+姓名+手机号”
小金将随机抽5位粉丝
每人赠送小米蓝牙支架自拍杆*1个
开奖时间:下周五(13日)
中奖者将收到中奖手机短信通知
珠海新玩法,带你浪一下
点点“赞”和“推荐❤️”
文字丨徐茜
部分内容综合自“悠游金湾”
图片丨徐茜、关铭荣、金湾区融媒体中心
编辑丨黄玮
责任编辑丨林芷莹

加杠网提示:文章来自网络,不代表本站观点。